2026年南京师范大学非教学单位劳务派遣7人招聘公告
2026-03-26 15:44:09 江苏事业单位招聘
来源:南京师范大学
添加人工客服
2026年南京师范大学非教学单位劳务派遣7人招聘公告由江苏事业单位招聘同步南京师范大学整理发布,更多南京师范大学的信息内容,请关注江苏事业单位招聘频道。
因工作需要,南京师范大学采用劳务派遣方式面向社会公开招聘7名非事业编制工作人员,现将有关事项公告如下:
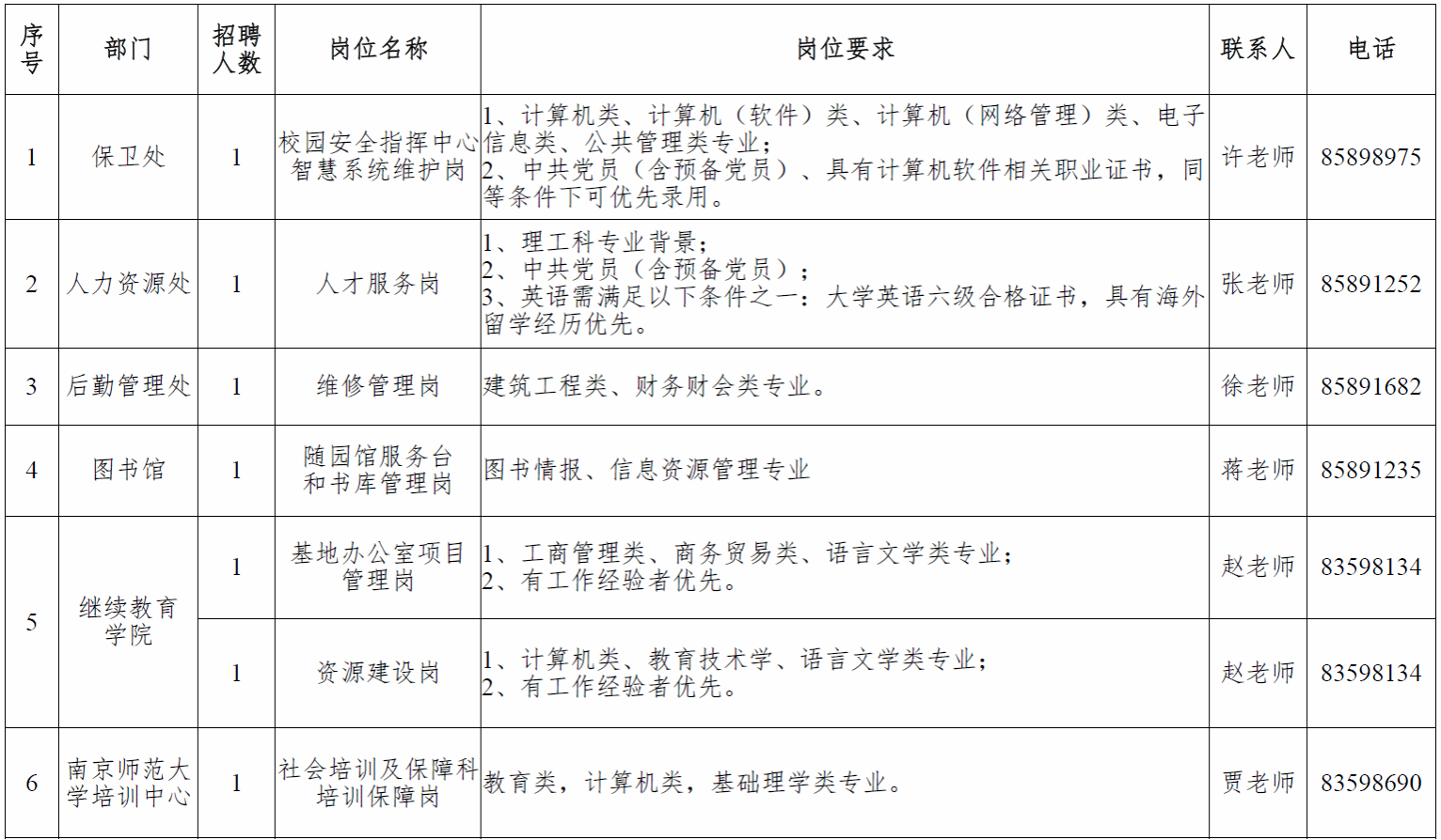
一、招聘岗位及要求

二、资格条件
1.具有中华人民共和国国籍,遵守中华人民共和国法律。
2.遵纪守法,品行端正,团结协作,热爱高校事业。
3.身体健康,能从事一线相关岗位工作。
4.报考者应具有硕士研究生及以上学历,并具有相应的学位。
5.年龄原则上不超过30周岁(1996年1月1号及以后出生)。
6.若是岗位中有要求为中共党员(含预备党员)或大学英语等级考试等证书的,请在“其他证明材料”中上传近6个月内开具的党员证明材料及其他证书材料!
三、报名时间、报名方式、注意事项
1.报名时间:报名日期为2026年3月26日-2026年4月15日。
2.报名方式:应聘人员登录南京师范大学公开招聘网站(http://zp.ehallapp.nnu.edu.cn),通过“公开招聘系统”注册提交应聘材料。
3.注意事项:每人仅限报考一个岗位,多报视为无效。应聘人员应诚信应聘,不弄虚作假、不违规违纪,须对照应聘岗位如实填写个人信息,如有作假,一经查实,将根据有关规定,取消其录用资格。
四、招聘考核程序
学校主要以面试形式考察应聘人员的综合素质,根据招聘岗位招聘人数,按照面试成绩从高到低的方式考核通过资格复审的人员。面试总分为100分,合格线为70分(低于70分不予聘用)。
五、联系方式
联系人:金老师或表格中各单位联系人
联系电话:85898260或表格中各单位联系电话。
以上招聘的工作人员用工性质为劳务派遣,对于通过简历筛选进入面试的人员,我们将以电话通知,未通过者不另作通告。
以上即为《2026年南京师范大学非教学单位劳务派遣7人招聘公告》全文,[点击查看]更多江苏事业单位招考公告,关注江苏事业单位招聘,了解更多考试资讯。
(编辑:xxr)




